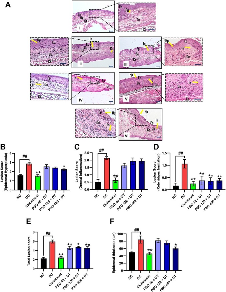
An important research of Patanjali has been published in the world famous Taylor & Francis publication’s research journal, Journal of Inflammation Research. According to this, Patanjali has succeeded in curing Psoriasis with the help of Psorogrit and Divya-Taila. On this occasion, Acharya Balkrishna said that Patanjali’s scientists have done various research and invented Psorogrit tablet and Divya Taila which are infallible medicines for Psoriasis. Psoriasis is a chronic condition that causes shiny, silverlike scales and red patches on the skin, often accompanied by intense itching.


While allopathic treatments merely suppress the symptoms and often loaded with adverse effects. Psoriasis is a serious autoimmune disease in which the patient has to face unbearable problems. Till now there was no permanent cure for it. Today Patanjali has proved that even a disease considered incurable like Psoriasis can be cured through natural herbs. Patanjali’s scientists gave Psorogrit tablets to two different preclinical models of imiquimod and TPA induced psoriasis in mice and used Divya-Taila on their skin, and it gave positive results.
Also Read: How Patanjali’s Vision Is Shaping A Revolutionary Change In India’s Industrial Landscape?











