Scientists at Patanjali have made significant advancements in the treatment of Osteoarthritis or Arthritis, a condition characterised by joint pain. This recent research on Ayurvedic medicine, Orthogrit, has been published in the International Research Journal Pharmacological Research – Reports by Elsevier publication. This study demonstrates that Orthogrit effectively reduces inflammation caused by arthritis, prevents cartilage deterioration, and helps maintain joint functionality.

On this occasion, Acharya Balkrishna mentioned that today it is rare to find an elderly person who does not experience knee pain. Current medical treatments typically address only the symptoms rather than the underlying causes. Ayurveda, on the other hand, identifies the root cause of diseases and offers practical solutions. Orthogrit represents a blend of Ayurvedic principles and modern science, with the potential to fundamentally eliminate even diseases considered incurable, such as arthritis.

He further stated that Orthogrit is made from natural herbs, including Vacha, Motha, Daruhaldi, Pippal Mool, Ashwagandha, Nirgundi, and Punarnava, which have been recognised for their benefits in reducing joint pain and swelling since ancient times in Sanatan Dharma.
Dr. Anurag Varshney, senior scientist at Patanjali Research Foundation, highlighted that arthritis is a chronic disease affecting millions of people worldwide.

He further stated that our research focused on 3D spheroids of human cartilage cells and the model organism C. elegans. We found that Orthogrit protects human cartilage cells from the harmful effects of inflammation. It reduces the levels of Reactive Oxygen Species (ROS) and decreases inflammatory markers such as IL-6, PGE-2, and IL-1β. Additionally, it regulates the expression of JAK2, COX-2, MMP-1, MMP-3, and ADAMTS-4 genes.
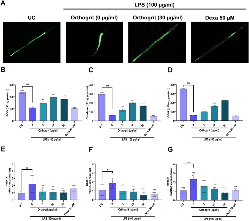
Also, in studies with C. elegans, Orthogrit not only increased the lifespan of these organisms but also improved their locomotive behaviour and regulated the expression of inflammation-related genes, such as PMK-1, SEK-1, and CED-3.
This research demonstrates that Orthogrit is effective not only in reducing the symptoms of arthritis but also in preventing disease progression. To read this research paper in detail, please click on the link below: https://www.sciencedirect.com/science/article/pii/S2950200425000242
https://doi.org/10.1016/j.phrsr.2025.101109
Also Read: Patanjali’s Cardiogrit Gold Offers Ayurvedic Support For Rising Heart Issues Among Youth











